กลุ่มสัตว์ทดลอง

218
12 ธันวาคม 2568

ติดต่ออาคาร 1 โทร 02-951-0000 ต่อ 99421
ติดต่ออาคาร 7 โทร 02-951-0000 ต่อ 98481

 

หน้าที่รับผิดชอบ

1. เป็นระบบห้องปฏิบัติการกลางด้านสัตว์ทดลองของกรมวิทยาศาสตร์การแพทย์ที่ดำเนินการสอดคล้องกับพระราชบัญญัติสัตว์เพื่องานทางวิทยาศาสตร์ พ.ศ.2558
2. ได้รับการรับรองตามระบบคุณภาพซึ่งเป็นที่ยอมรับในระดับสากล
3. ให้บริการทดสอบเครื่องมือแพทย์และผลิตภัณฑ์สุขภาพ      
      3.1 ทดสอบเครื่องมือแพทย์ สอดคล้องกับมาตรฐานห้องปฏิบัติการ ISO/IEC 17025
 

ชนิดการทดสอบ

รายการทดสอบ

ตัวอย่างทดสอบ

วิธีการทดสอบ

สอดคล้องกับมาตรฐาน

ราคาค่าทดสอบ

ระยะเวลาทดสอบ

การระคายเคืองทางผิวหนังในสัตว์ทดลอง
(Skin irritation test)

การทดสอบการระคายเคืองทางผิวหนังในสัตว์ทดลองชนิดกระต่าย ด้วยวิธีทดสอบตาม ISO10993-23 สอดคล้องกับมาตรฐาน ISO/IEC 17025 
(Skin irritation testing in Rabbits: ISO 10993-23 Complied to ISO/IEC 17025)

เครื่องมือแพทย์

ISO 10993-23

ISO17025

60,000 บาท

21 วันทำการ

การแพ้ทางผิวหนังในสัตว์ทดลอง
(Skin sensitization test)

การทดสอบการแพ้ทางผิวหนังในสัตว์ทดลองชนิดหนูตะเภา ด้วยวิธีทดสอบตาม ISO10993-10 Closed  patch  test (Buehler test) สอดคล้องกับมาตรฐาน ISO/IEC 17025
(Skin sensitization testing in Guinea pigs: ISO 10993-10 Closed patch  test (Buehler test) Complied to ISO/IEC 17025)

เครื่องมือแพทย์

ISO 10993-10

ISO17025

150,000 บาท

48 วันทำการ


*ติดต่อในวันและเวลาราชการ เพื่อขอทราบรายละเอียดเพิ่มเติมหรือจองคิวส่งตัวอย่างได้ที่ คุณวิภารัตน์ หมายติดกลาง โทรศัพท์ 063-9722087    Line ID  063-9722087     อีเมล์  viparut.m@dmsc.mail.go.th 


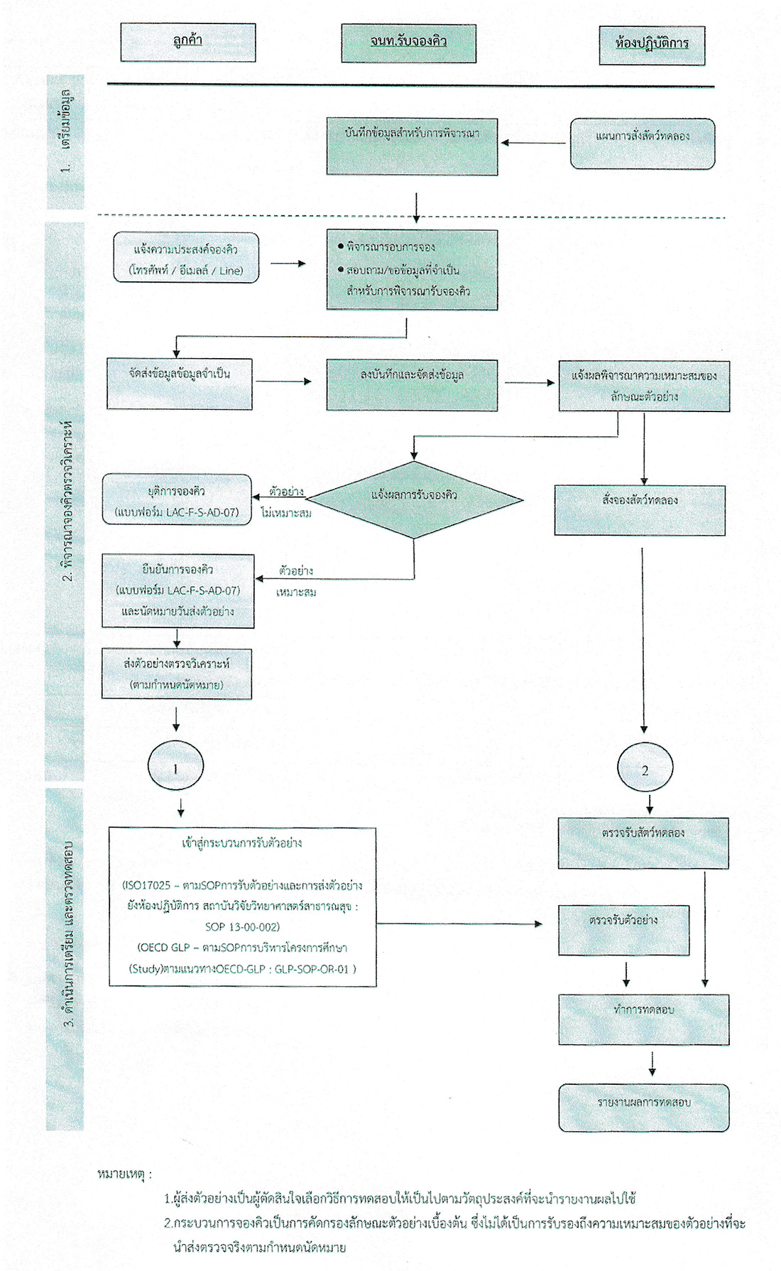
ผังแสดงขั้นตอนการดำเนินการ เพื่อจองคิวตรวจวิเคราะห์ของกลุ่มสัตว์ทดลอง


 ที่มา: การจัดการลูกค้าภายนอกสำหรับการรับตัวอย่างทดสอบ รหัส LAC-PR-S-AD-03 วันที่ออกเอกสาร 16 กุมภาพันธ์ 2567  แก้ไขครั้งที่ 2 หน้า 6 - 7

       

3.2 ทดสอบผลิตภัณฑ์สุขภาพ สอดคล้องกับมาตรฐานห้องปฏิบัติการ OECD GLP 

ชนิดการทดสอบ

รายการทดสอบ

ตัวอย่างทดสอบ

วิธีการทดสอบ

สอดคล้องกับมาตรฐาน

ราคาค่าทดสอบ

ระยะเวลาทดสอบ

การระคายเคืองทางผิวหนังในสัตว์ทดลอง
(Skin irritation test)

การทดสอบการระคายเคืองทางผิวหนัง/การกัดกร่อนตาม OECD Guideline No. 404

-ยาสำหรับมนุษย์

-สารเคมีในบ้านเรือน

-เครื่องสำอาง 

-ยาสัตว์ 

-สารเสริมอาหาร

OECD-guideline No.404

OECD GLP

120,000 บาท

118 วัน

การทดสอบการระคายเคืองทางผิวหนังในสัตว์ทดลองชนิดกระต่าย ด้วยวิธีทดสอบตาม ISO10993-23เครื่องมือแพทย์ISO10993-23OECD GLP70,000 บาท

100 วัน

การทดสอบการแพ้ทางผิวหนังในสัตว์ทดลอง (Skin sensitization test)การทดสอบการแพ้ทางผิวหนังในสัตว์ทดลองชนิดหนูตะเภา ด้วยวิธีทดสอบตาม ISO10993-10 Closed patch test (Buehler test)เครื่องมือแพทย์ISO10993-10OECD GLP170,000 บาท

132 วัน

การทดสอบพิษเฉียบพลันต่อระบบของร่างกาย (Acute systemic toxicity test)การทดสอบพิษเฉียบพลันต่อระบบของร่างกาย (Acute systemic toxicity test)เครื่องมือแพทย์ISO10993-11OECD GLP58,000 บาท

111 วัน

 

  1. ปฏิบัติหน้าที่เป็นส่วนหนึ่งของการควบคุมคุณภาพของประเทศในสัตว์ทดลองด้านวัคซีน ยาและผลิตภัณฑ์สุขภาพที่ใช้ในมนุษย์  
  2. ตรวจวินิจฉัย Botulinum toxin ในสัตว์ทดลองจากตัวอย่างผู้ป่วย
  3. ศึกษาวิจัยเกี่ยวกับทางเลือกอื่นที่ใช้ทดแทนสัตว์ทดลอง (Alternatives) และศึกษาวิจัยนวัตกรรมทางการแพทย์โดยใช้สัตว์ทดลอง

 

   
  

               * ติดต่อเพื่อดำเนินการโครงการร่วมวิจัยที่ใช้เครื่อง in vivo imaging สำหรับสัตว์ทดลองขนาดเล็ก ได้ที่ น.สพ.ดร.มาสเกียรติ บุญยฤทธิ์ โทร 029510000 ต่อ 99229

  

 

"คำถามที่พบบ่อย (Frequently Asked Questions, FAQ)"

1. คำถาม 
- ผลิตภัณฑ์ใดบ้างที่สามารถทดสอบการระคายเคืองทางผิวหนังในสัตว์ทดลอง (Skin irritation test) และ/หรือ การแพ้ทางผิวหนังในสัตว์ทดลอง (Skin sensitization test)

คำตอบ  ผลิตภัณฑ์สุขภาพและผลิตภัณฑ์เครื่องมือแพทย์ โดยเป็นการนำผลิตภัณฑ์นั้นๆมาสัมผัสที่ผิวหนังหรือฉีดเข้าสัตว์ทดลอง ขึ้นกับรายการการทดสอบ

 

2. คำถาม
- รายการการทดสอบที่ได้รับการรับรองตามมาตรฐาน ISO17025 และ มาตรฐาน OECD GLP ต่างกันอย่างไร

คำตอบ  การทดสอบตามมาตรฐาน ISO17025 สามารถนำรายงานผลการทดสอบไปขึ้นทะเบียนกับสำนักงานคณะกรรมการอาหารและยา เพื่อจำหน่ายผลิตภัณฑ์ การทดสอบตามมาตรฐาน OECD GLP สามารถใช้รายงานการทดสอบฉบับสมบูรณ์ (Final report) เป็นเอกสารประกอบการส่งออกผลิตภัณฑ์ไปยังต่างประเทศได้ โดยไม่ต้องมีการทดสอบซ้ำ

หน่วยงานเกี่ยวข้อง

แผนผังเว็บไซต์